
🌟课程设计:
240节课时,每周5节,48周上完
全年计划共48周240集内容,每周一至周五凌晨解锁一集新内容
🌟【当前期次】211期
开课时间:1月5日
开售时间:12月21日
停售时间:1月3日
🌟上课时段:
思维是隔周开课,即在上周日-->本周六期间报名并兑换成功思维系统课,都将在下周一正式开课(特殊节假日会另行通知开课时间)
🌟学习周期:
48周
🌟每讲时长:
每节课时长是15-20分钟
🌟课程模式
Ai互动录播课

🙈家有2-8岁萌娃的宝爸宝妈注意呦,该给孩子做数学思维启蒙啦🛎️
❓为什么要给孩子做数学思维启蒙呢?
2-8岁是孩子的思维*期,这个年龄段的孩子记忆力好,接受快。正是开始数学思维启蒙的好时机。
从幼儿园到小学,孩子既要适应小学的学习环境和学习节奏,也要适应思维的变化。
从学到玩儿,从具象思维到抽象思维逐渐过渡,0基础的孩子接受起来还是比较困难的。
✅因此抓住2-8岁孩子启蒙的黄金时期,培养孩子的数感、空间、逻辑能力,打好数理思维基础,未来学习更轻松更扎实
市面上的启蒙产品五花八门,学习机、练习册、绘本简直是挑花了眼。一不留神就踩坑
❌没有试用就推荐,就是耍流氓!
💓我家大宝、二宝一直在用的小猴思维,真的很不错!
小猴思维优势:
①品质有保障:小猴思维背靠好未来这棵大树,有学而思21年数学教学经验积累沉淀

小猴思维产品负责人为原摩比思维创始人遭欢老师与摩比思维同宗同源,内容体系在摩比七大能力的基础上做了融合和升级

来看看师资吧!


②教学方法是行业天花板原汁原味还原摩比线下教学过程,加上学而思*具优势的S级教师,用好的【引导】和【启发】,帮助孩子边想边学,带着思考学才是真学习,才能成为优生。
每节内容的知识点,都是通过皮皮和他的朋友们的动画故事来引出。比如如何按规律摆放造房子的木桩,如何选择适当数量的原材料制作西瓜糖等等

在小猴思维的真人老师讲解部分,老师们先是用例题提炼出动画中的知识点,之后再帮助小朋友分析解决问题的思路,再用同类型练习题考察孩子的理解和掌握程度,*后再回到动画中去解决皮皮他们的难题带孩子完成一次“知识迁移”。

③每天15分钟高专注的课堂设计,平均每三分钟都会加入一些互动。这样的环节和时长设置,刚好符合孩子们的注意力特点和规律

④好学、好玩,孩子能坚持,学习体验好原迪士尼动画团队&纽约伯克利音乐人共同打造,原创IP加上好玩的动画故事情节,把数学知识融入到情节中,让孩子不会觉得数学枯燥。

互动模板丰富,点选、拖拽、连线…超过50种,金币连对奖励,商朝兑换商品,让学习象动画片一样好看,像游戏一样好玩,孩子每天都惦念。

⑤
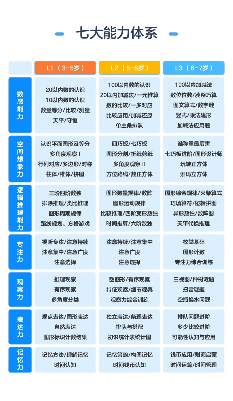
小猴思维对应孩子不同阶段的思维发展特点,分别设有5个级别,进阶氏课程设计,每个级别都有学习重点

每个模块的内容,在L0-L4不同级别间难度是呈现螺旋式梯度上升的。
以数的认识为例,L0级别是基础,L2级别是进阶,到了L2阶段就是较大数的认识

小猴思维每一个级别的难度都在呈螺旋式的变化有递增,但也很平稳,孩子不会觉得难度跨越太大但也充满挑战,孩子容易坚持下来。同时这样的级别设置,也是符合国家对5-6岁孩子的要求的
L0-L4级别怎么选?学什么?


L0级别,摩比思维机X学而思启蒙联合打造,适合2-4岁的孩子,以培养思维为核心的语言、情绪全面启蒙,搭配摩比思维机,家长免陪读,免读题!

首创双屏结合模式,重新定义思维启蒙标杆
延续小猴思维课的体系、内容、教学方法,培养思考力,摩比思维机每天一张卡,多感官互动,还不用爸妈陪学

《神经科参考《儿童发展心理学》、《认知科学》学》等权威内容,设计的思维语言情绪全面发展的启
蒙课程。

全年学习内容:

每天15分钟,短时高频学习,孩子坐的住,学得会周一至周四趣味动画+互动闯关学习新知识,周五复习回顾,再加上互动和拓展,打造学-练-玩-测学习闭环

还有全程伴学服务,每周、每月、每季度都有专业老师伴学,结合孩子学习特点进行点评和规划

L1级别,适合4-5岁孩子,着重进行基础性的启蒙

每周共五节课,前四天讲新知识,第五天是复习。

每节课的环节设置上,总体来说有五个(复习课环节略有不同)

思维奇遇:由原迪士尼动画团队和伯克利学院音乐人
打造的原创动画,和皮皮等动画人物以及真人老师一起探究数学王国

闯关冒险:在游戏闯关中埋入学过的知识,帮助孩子有效巩固

小小讲师:孩子说出自己思考的过程,讲授给别人听更能加深理解和记忆。培养孩子思维能有条理,同时提升逻辑表达的能力。

魔法节拍:通过朗朗上口的儿歌,将重点内容编到好听好记的儿歌旋律中,把知识唱出来,加深孩子的记忆。

学习日报:方便家长了解孩子的上课情况。

L2级别:建议5-6岁、幼小衔接阶段的孩子

每周的课程安排和L1一样,依然是前四天学习知识
第五天复习。
在每天的课程安排上,与L1大致相同,增加的环节是数感时间”,通过游戏带娃对数字有更深刻的认识。

L3级别:建议6-7岁,9月小学一年级的孩子

每周的安排,依然为前四天学新知识,第五天为复习
L3在每天的上课环节上做了全新升级

满载而归:为了培养孩子的总结习惯,利用思维导图互动游戏,带娃对本日所学内容进行总结,

画龙点晴:短小的科学百科、生活应有小视频,带娃发现世界中的数学奥秘。

L4级别:7-8岁,9月份上二年级的孩子

因为已经开始学校内的知识了,所以课程内容紧扣新课标改革方向。和L3-样,在内容上做到校内覆盖30%,校外补充40%,拔高拓展30%。
过来人都说,三年级是分水岭。孩子们之间的学习成绩差异逐渐显露,有的孩子甚至开始出现偏科的现象。而小猴思维的L4级别就致力于解决这一问题,
在一周的内容安排上,L4有了全新变化。采用全新的311模式,三天学习新知识,一天复习,一天练习,帮孩子养成学、讲、复、练的好习惯。

因此整体下来,如果你家有2-8岁的孩子,需要一套系统、科学且省妈的思维启蒙方案,那小猴思维是非常值得你尝试的。
课程价格:2799元实物:
L0:益智玩具年盒*1(¥279),随材月盒*12(¥519)首月随材盒:①思维机*1,②卡片1包*16张+3-6岁成长手册
首月随材盒409元:思维机盒¥399,首月卡包¥10)剩余月盒:每包含卡片1包*16张¥10L1~L3:共1个随材盒子,价值279元,买赠盒子(教具)价值279元
L4:每个月1个红色邮寄袋,共计12个袋子。一个袋子内含3本书。
每个袋子的成本价值是:46.5元,买赠盒子价值279元
注意事项:
一个手机号不支持下单跨级购买,需要两个手机号分别下单上课
如用户手机号内有未上完的课程,再下单也需要更换手机号

小猴思维年卡2799 当前兑换需要注意:
(7月开始)
激活兑换码需要纯新用户,激活手机号先登录学而思启蒙app-学习 查看是否有体验课,确认无体验课再兑换(注意:不要领取app弹出来的任何领课页面)
如果不是纯新用户兑换的话辛苦及时告知用户换县激活,不然会影响用户的赠品发放;
评论晒单