一年一度大活动,全年Z低价!!!
一年一度大活动,全年Z低价!!!
➤购买时效:
新用户下单是预售26年1月起听的权限
未到期老用户下单是有效期做顺延
➤售卖规格:
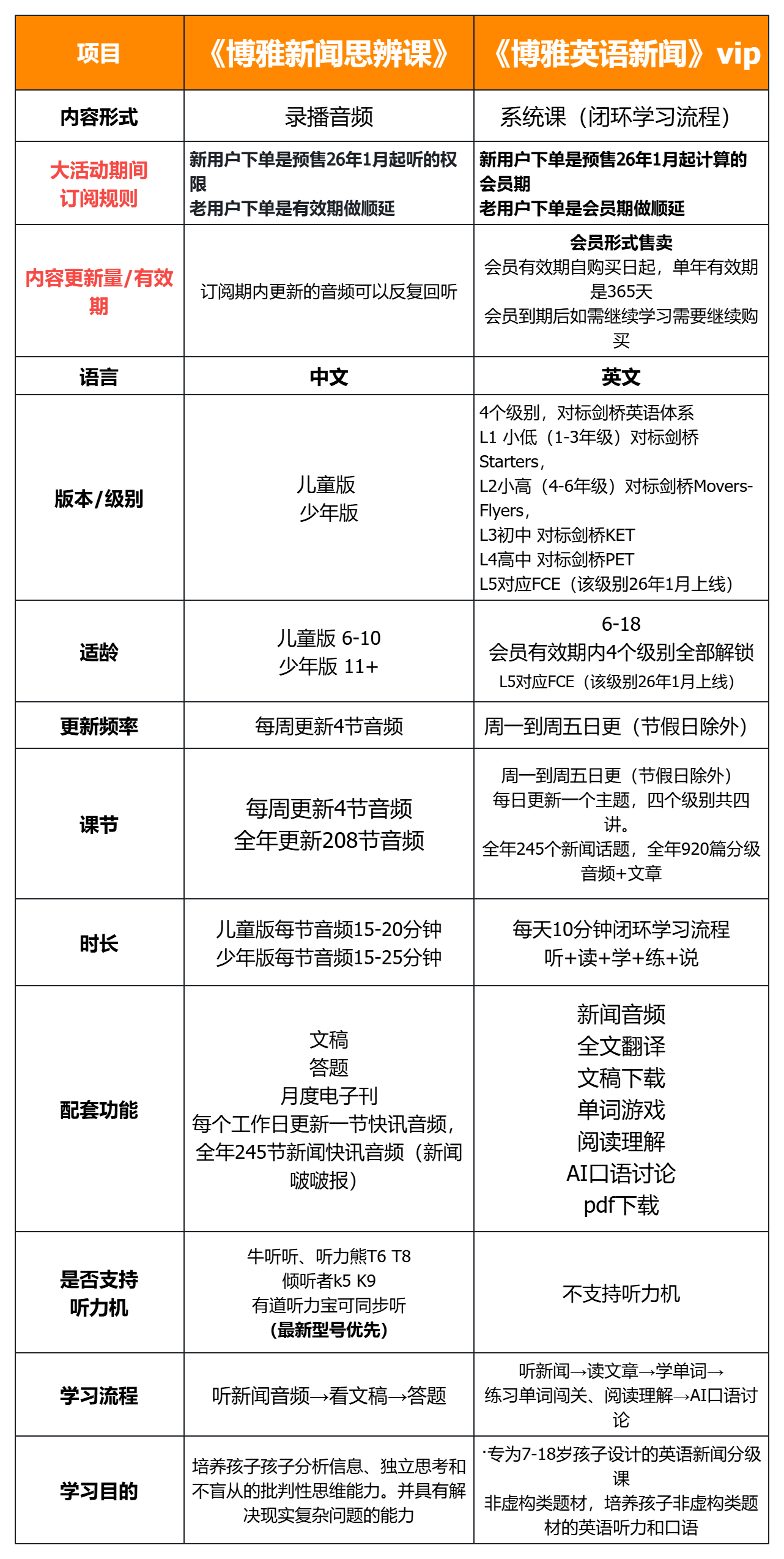
《博雅新闻思辨课》儿童版/少年版
《博雅新闻中+英》组合
➤赠品:
1.《体育脱口秀》音频专辑
2.新闻播报音频245节
3.加赠有效期
4.<往刊专栏>50节音频
5.APP上会员专区畅听120天
赠品介绍见详情页
➤适合:儿童版 6-10岁 ,少年版11+,英语新闻6+
➤内容:
儿童版/少年版合辑每周更新4节,全年更新208节音频
《博雅英语新闻》周一到周五日更(节假日除外)
➤时长:儿童版 每节15-20分钟,少年版每节20-25分钟
➤形式:
儿童版/少年版是录播音频,每周实时更新4节
《博雅英语新闻》是系统课,会员形式售卖
➤工具:博雅小学堂app
➤流程:下单手机号48小时内开通,登录《博雅小学堂》app,在我的 -我的课程/英语新闻 中查看学习
➤有效期:
儿童版/少年版订阅期内更新的音频可长期收听
《博雅英语新闻》会员到期后如需继续学习需要继续购买
➤设备:手机/平板,(支持2个上课设备及设备同时在线)
➤售后:一经开通不支持退款,敬请谅解!
























下单1/2/3年规格赠品:
《体育脱口秀》音频专辑
2、新闻播报音频245节
3、新闻订阅有效期:加赠1/2/3个月
4、<往刊专栏>50节音频(满足新用户在10-12月有内容可以听)
5、APP上会员专区畅听120天(单双三年规格赠品都是120天)
新用户下单在10-12月可以先听赠品4和5
未到期老用户下单是有效期做顺延


➤购买时效:
新用户下单是预售26年1月起听的权限
未到期老用户下单是有效期做顺延
➤产品一《博雅新闻思辨课》:
儿童版/少年版 单年439元,双年799元,三年1099元
➤产品二《博雅新闻中+英》组合
中+英新闻组合 单年738元,双年1298元,三年1798元
评论晒单